景区地图加载中

司马台长城始建于明洪武初年,东起望京楼,西至后川口,是现代一段保留明长城原貌的古长城。被视为锁钥重地的司马台长城,是清帝王去东北祭祖、狩猎必经之处,设驿道建营城,康熙帝曾在这避暑,乾隆帝曾在此阅兵,在这里留下许多传颂后世的赞美诗句。

司马台长城墙体,既常见的“城墙类型”,也适应悬崖峭壁的山势而建“半边墙类型”;既有随缓坡而舒展的马道,也有陡坡上以大阶梯叠进的“天梯”,体现为进可攻,退可守,步步为营的障墙。而小天梯上的障墙,可谓登峰造极,在20多米的垂直落差内从顶上的障墙箭孔,一直可以通过所有障墙的射孔,到达下面的射孔,精巧之至,令人赞叹。

司马台长城与山脚鸳鸯湖水交相辉映。登临长城之上,视野豁然开朗。北国风光,百态千姿,层峦叠翠,湖光山色,尽收眼底。雄伟的长城犹如一条巨龙飞舞奔腾于奇峰峻岭之间,极为壮观。

敌楼和城墙的建筑形式奇特多样,单说楼顶,就有平顶、穹窿顶八角藻井顶等6种;墙体也有单边墙、双边墙垛口障碍墙等7种;城墙有单面墙、双面墙、梯形石墙;敌楼的样式有两层、三层、扁形、圆形、拐角形、两眼、三眼、四眼、六眼、二十四眼。在很短的距离里,城墙和敌楼形式之多,变化之大,在万里长城中极为罕见。

司马台长城的墙体,既有人所常见的“城墙类型”,也有适应悬崖峭壁的山势而建的“半边墙类型”;既有随缓坡而舒展的马道,也有陡坡上以大阶梯叠进的“天梯”,更有步步为营的障墙,进可攻退可守,巧妙结合燕山山脊地貌进行奇特设计,令人赞叹。
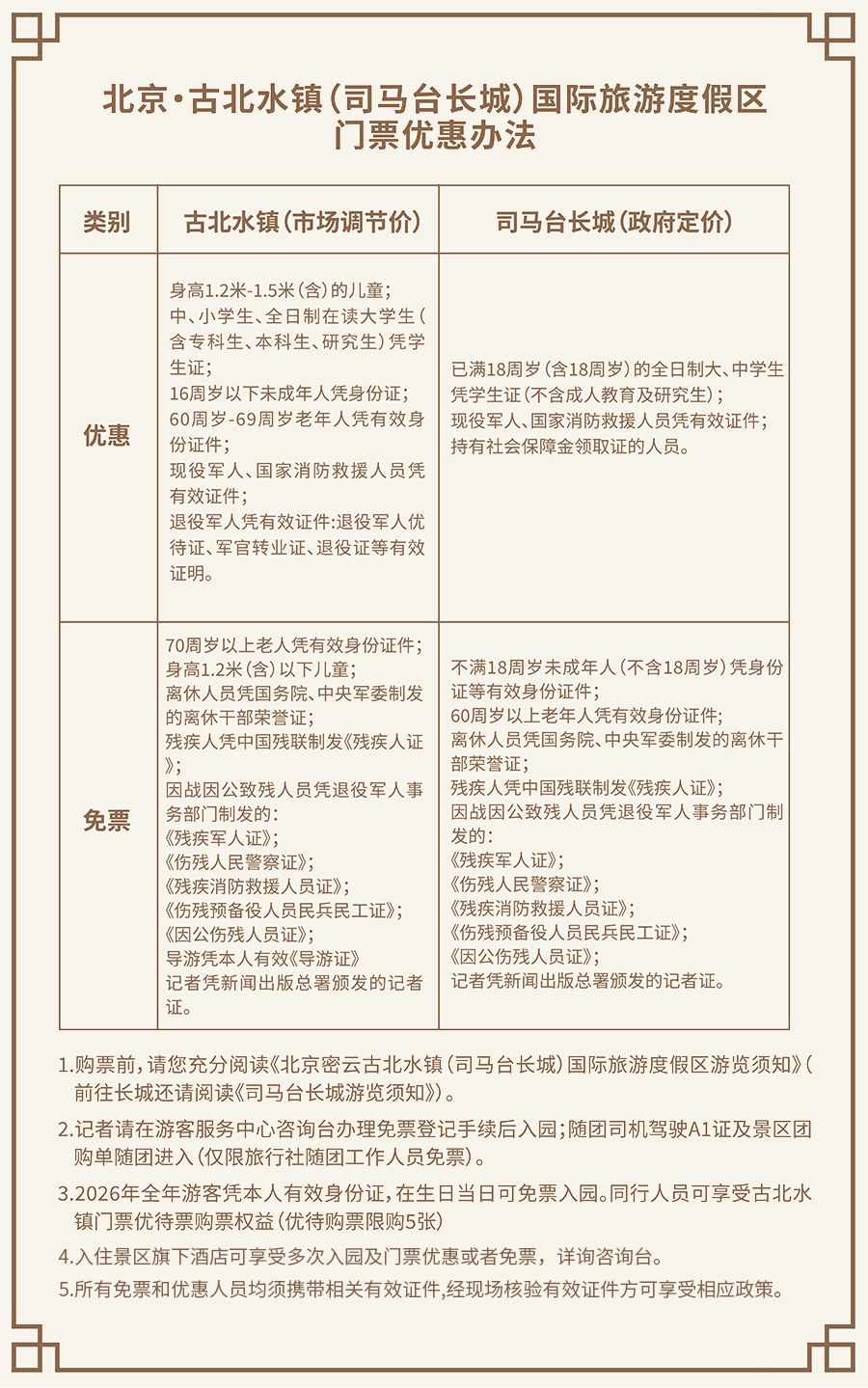
A免票政策:
*不满 18 周岁未成年人(不含 18 周岁)凭身份证等有效身份证件;
*离休人员凭国务院、中央军委制发的离休干部荣誉证;
*老年人持《北京通—养老助残卡》;
*60周岁(含)以上老人免票,凭本人有效证件。
*残疾人凭中国残联制发《残疾人证》;
*因战因公致残人员凭退役军人事务部门制发的:
--《残疾军人证》;
--《伤残人民警察证》;
--《残疾消防救援人员证》;
--《伤残预备役人员民兵民工证》;
--《因公伤残人员证》。
*记者凭新闻出版总署颁发的记者证。
优惠政策(20元/人):
*已满 18 周岁(含 18 周岁)的全日制大、中学生凭学生证(不含成人教育及研究生);
*现役军人、国家消防救援人员凭有效证件;
*持有社会保障金领取证的人员。
【司马台长城景区游览须知】:
为保障您和他人的人身财产安全,游览前,请您仔细阅读并遵守以下须知,共建文明有序的旅游环境,有疑问请及时咨询客服或拨打电话010-81009999
1、日游司马台长城景区开放时间:9:00-17:00,景区检票时间:9:00-15:00(16:30清山);长城专项接驳车发车时间为10:00,11:00,12:00,13:00,14:00,15:00请合理安排您的行程。
2、司马台长城开放区域:1楼-10楼。
3、司马台长城景区检票地点:在司马台长城售票处门口(水镇景区外镇区电瓶车站对面)进行检票,核验合格后,乘坐长城专项接驳车到达长城入口;返程时在长城出口乘坐专项接驳车返回至司马台长城售票处门口,结束行程。
4、门票当日一次进出有效,刷码注销,不能重复使用。
5、如游览当天无法打开二维码短信,请联系现场工作人员或者拨打010-81009999进行协助解决。
6、退改规则:该票种不可部分退款,如需退票,请在门票未使用的情况下于游玩日期当天24点前发起退票申请,逾期不接受退票。
7、请广大游客朋友认真阅读《北京密云·古北水镇(司马台长城)国际旅游度假区游览须知》(http://www.wtown.com.cn/ydxz.html),遵守相关的法律法规,有序游览。